Instance Verification Kit (IVK)
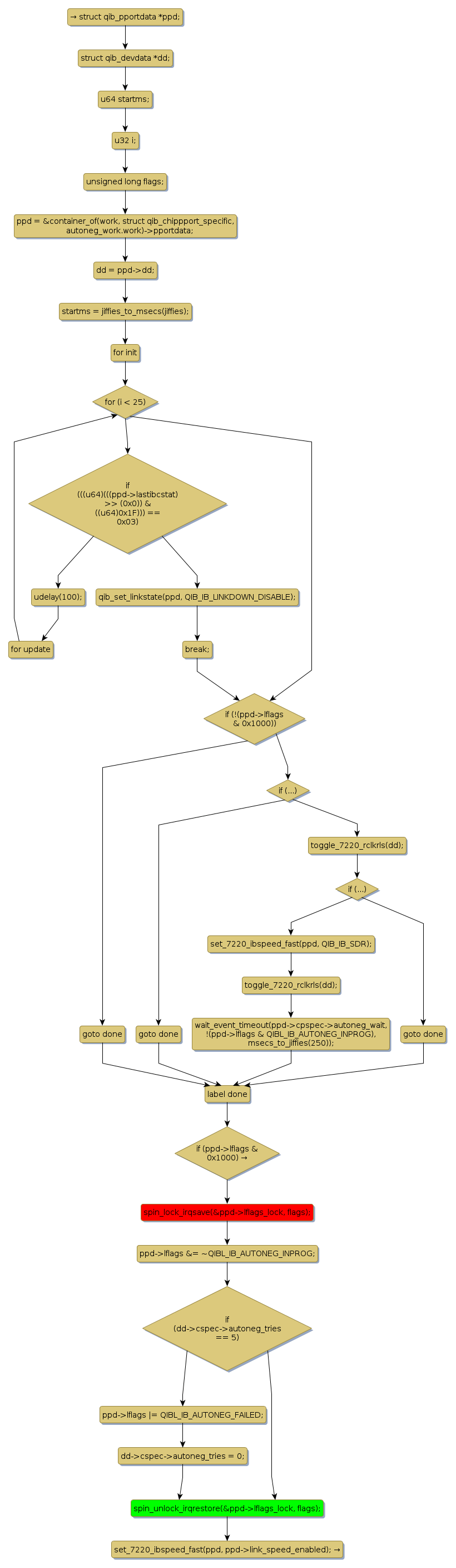
spin lock @ [115237+44+/linux-3.19-rc1/drivers/infiniband/hw/qib/qib_iba7220.c]
Instance Signature: lflags_lock
|
The Matching Pair Graph:
|
|
Function Name
|
Control Flow Graph (CFG)
|
Events Flow Graph (EFG)
|
Source Correspondence
|
|
autoneg_7220_work
|
|
|
[113757+17+/linux-3.19-rc1/drivers/infiniband/hw/qib/qib_iba7220.c]
|